上海16区公办初中对口升学汇总
2024.05.23 2189 0

2024年上海各区公办中小学对口情况已经发布,整体上各区对口变化不大。今天给大家简单盘点下各区部分学校的对口变化,供大家参考!
目前上海除了几所特殊招生的特殊公办,大多数公办初中都是实行“免试就近”的入学政策。
简单来说,就是不需要考试,直接进入一所区内对口的公办学校上学。采取小学划片对口、居住地段对口或“电脑派位”几种方式安排学生入学。
简单来说,公办初中的对口划片要么认学籍,要么认户籍,其中人户一致是对口排序第①类。即使是“电脑派位”也是要看学/户籍在哪里,具体要看各区政策规定。
目前,上海各区的对口入学原则是这样安排的:
学籍+划片电脑派位:长宁
学籍对口:黄浦、杨浦、虹口
学籍对口+电脑派位:徐汇、静安、普陀
户籍对口:浦东、闵行、宝山、青浦、松江、金山、奉贤、崇明
户籍对口+学籍对口+电脑派位:嘉定
黄浦区
对口方式:全区小学五年级学生在参加毕业考试后,全部以小学相对就近对口进入公办初中学校预备年级。
2024年黄浦区初中预备班对口入学方案
说明:
民办永昌学校、康德双语实验学校小学五年级毕业生选择在黄浦区公办初中学校升学,对口安排在市南中学。
2024年非本区小学五年级在籍学生回黄浦区就读初中预备班对口入学
说明:
1. 学生为本区常住户口且实际居住地与常住户口地址一致:按照本表对口安排,如对口学校学额已满,将统筹安排;
2. 学生为本区常住户口但实际居住地与常住户口地址不一致、或本区集体户口、或本区社区公共户口: 统筹安排;
3. 学生为本市外区户籍,居住地在本区:统筹安排;
4. 居住在本区的非本市户籍且在非本市小学就读的五年级在籍学生:统筹安排。
徐汇区
入学方式:序号1-8的入学方式为电脑派位:序号9-11的入学方式为电脑派位和对口入学相结合:序号12-23的入学方式为对口入学:序号24--27的为九年一贯制学校。
普陀区
对口原则:公办初中实行(采取)小学对口、“电脑派位”等方式招生。

虹口区
杨浦区

宝山区
对口原则:按户籍划块免试就近入学原则,按招生计划和招生范围,系统自动调配户籍学生进入对口学校接受义务教育。
嘉定区
对口原则:有意愿就读公办初中的学生根据就读意愿区教育局确定的小学划片对口、居住地段对口或“电脑派位”等方式入学。
金山区

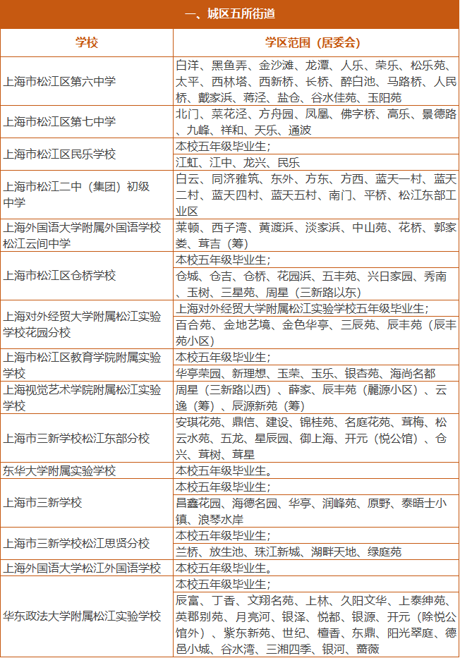
松江区
2021年起,对于区域内入学矛盾突出的学校逐步实施“每户房产地址五年内只享有一次同校对口入学机会,也就是五年一户(多胞胎、二胎除外)
奉贤区
对口原则:根据“免试入学”、学区对口原则,按照区教育局下达的新生名单和学籍材料进行招生报名工作。初中学校不得招收无学籍材料的学生。
崇明区
对口原则:公办初中采取居住地段对口或“电脑派位”等办法安排学生入学。本区义务教育阶段公办寄宿制学校限在本区范围内招收本区户籍学生,办法另行公布。
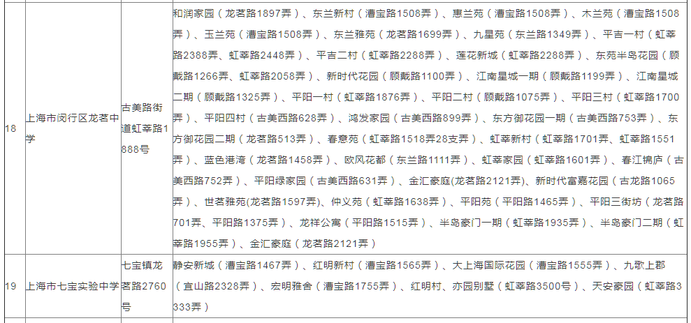
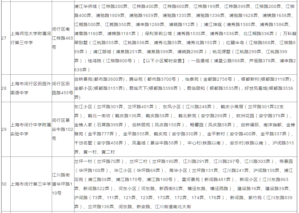
浦东新区
青浦区
对口原则:坚持“免试入学”原则,采取户籍地段对口、居住地段对口或“电脑派位”等方式安排学生入学。

近20年教育行业经验,熟悉相关政策及学生学习特点。我愿意与您分享的内容包括:
· 政策咨询
· 学业指导
· 学校选择
· 升学路径规划
1、沟通咨询:
咨询方式:微信:qsxue321、线上线下均可

2、服务范围:
上海幼升小、小升初、初升高一站式择校升学/转学服务,规划目标学校入学备考方案
(线上线下均可,在选择与我们见面前,请把您的问题具体化,方便我们更有效率的沟通)
为什么选择我们
1、服务体验:1V1一站式服务,专业老师为您解读上海教育政策、量身定做上海升学转学择校方案
2、品牌保障:实体公司及办公场地、服务过上千客户、支持线上线下沟通咨询
3、服务保障:资深择校老师,多年教育行业经验,深耕上海教育行业数十年
4、质量保障:运作机制成熟、大量成功案例、不成功保证全额退款
“
砥砺前行,不忘初心。
教育的真谛不是灌输而是点燃,一万次的灌输,不如一次真正的唤醒!

非特殊说明,本文由上海学考原创或收集发布,欢迎转载
转载请注明本文地址:http://www.vsxue.com/1678.html
