KET备考核心思路(附学习材料+备考规划)
2024.03.29 3069 0

1、学习KET到底是为了什么?
在决定让孩子参加考试之前,作为父母最首要的就是应该明确让娃参加考试的目的是什么?
例如,许多家长希望孩子通过KET/PET考试是因为 KET/PET证书是 XSC 优质学校筛选是否录取的重要依据之一,很多学校暗地里要求孩子 KET/PET成绩至少达到优秀及以上水平。
此外,像广州和北京等一线城市的中学,也将考试成绩作为进入英语特长班的硬性条件之一。
因此,明确考试目的有助于家长更有针对性地引导孩子的备考过程,确保他们能够在考试中取得理想的成绩。
2、不知道孩子目前的英语水平能不能考?
当前,大多数孩子,从一年级甚至幼儿园开始就接触各种英语拓展学习。部分家长认为自己孩子一直有准备学习英语。
然而,由于各个学习体系和考试体系的侧重点不同,一直学习某个英语体系并不意味着能轻松通过KET考试。
为了更准确地了解孩子目前的KET水平,我们可以参考以下三种方式:
使用剑桥官网的[在线测评工具],通过做题后即可得到明确的备考级别,一目了然。
剑桥官网的测试题,总分25分,根据得分可以迅速判断孩子的英语水平。得分范围如下:
11-14分(剑3)
21-22分(FCE)
15-17分(KET)
23-24分(CAE)
18-20分(PET)
25分(CPE)
优点:官方工具,权威,快速。
缺点:不够精准2、自行模拟
KET的阅读部分主要集中在试卷上的part3、4.5这三个部分,其中part3、4的蓝思值大概在600L-700L之间,而part5相对简单,蓝思值在300L-400L之间。只要达到500L(取中位数),即可开始KET备考。
优点: 对阅读成绩有较准确的评估.
缺点:不够全面,阅读成绩不能充分代表听力、口语和写作方面的水平。
KET的词汇量要求为1500个,家长可下载官方的词汇表,测试孩子的词汇量。
优点: 检测词汇量是否符合备考要求。
缺点:不够全面,因为词汇量只是考试的最基本要求。
3、了解KET考试特点与考试内容
剑桥英语等级考试,一种与众不同的考试方式,它以机考形式进行,与传统的纸质考试形成鲜明对比。这种考试方式不仅提高了考试效率,还体现了考试形式的与时俱进。
考试内容包括阅读与写作、听力、口语三部分内容,其中阅读与写作部分占总分的50%,听力、口试各占 25%。
阅读与写作(试卷 1)时间:1 小时 10 分钟
阅读:考生要在阅读短篇文章(其中包括通知),大众文章的基础上理解文章大意并能提取细节信息。
写作:考生需完成三项任务:文章填空,完成表格,写一个便条。
听力(试卷 2)时间:约 25 分钟
考生在听短篇通告、稍长的对话及独白等录音材料的基础上提取事实性信息。
口试(试卷 3)时间:5-10 分钟
口试考核考生用英语谈话及交流的能力。形式为两名考生同时进行。考生与一位考官交谈;考生之间利用提示提出和回答问题。
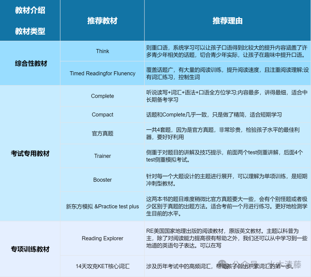
4、一堆学习教材,不知道从何下手?
5、不知道备考时间多长 ?
这样的个性化备考规划有助于高效地利用时间,提高孩子的学习效率,减少出错率。并且针对不同的英语水平和学习背景,提高孩子的备考信心,能更有针对性地提升自己的英语水平。
6、备考路线该怎么规划?
1、完全0基础:
没有完全系统接触过英语,能认读26个字母的孩子。
备考建议:可以先从剑桥少儿英语(剑少)入手,不要着急去报考KET,首先要打好英语基础,考完剑一剑二后平稳过渡到KET。
备考时长:2年(剑少1年+KET1年)
2、有一定校内基础
校内成绩还可以,并且有进行过校外拓展学习的学生,建议直接转入剑桥体系教材的学习。
备考建议:对于这部分学生,推荐选择原版教材,深入了解剑桥体系,夯实基础,并为以后的PET考试做好准备。
备考时长:KET半年到1年的备考规划;
3、有校外拓展
对于有过校外拓展经验的小学生,如新概念课程,外教课程等等
备考建议:尽管有一定的校外拓展基础,但由于体系差异,学习内容无法直接衔接过渡。因此,建议选择短期的综合教材,以熟悉KET/PET的考纲和考试形式为主。
备考时长:KET半年左右
7、几岁开始学比较好

非特殊说明,本文由上海学考原创或收集发布,欢迎转载
转载请注明本文地址:http://www.vsxue.com/1475.html
