未在上海读小学,小升初信息登记操作办法
2024.03.25 4564 0

最近,有家长咨询冯老师,如果没有在上海读小学,那么可以在上海读初中吗?如果可以又是怎么报名的呢?
先说答案:在上海,只要符合义务教育阶段的招生条件,不管是否在上海读小学,都是可以在上海小升初的。
那如何报名呢?家长看这张图就能知道个大概了。

那么信息登记时怎样登记的呢?各区分别有指定的信息登记方式,冯老师收集了2023年各区的信息登记流程,家长们一起来看看吧~
注⚠️:信息登记完成后,如果是报名公办初中,就等教育局统一安排,如果是报名民办初中,还需登陆上海义务教育阶段入学报名系统,进行民办初中的报名。
另外,上海小学是五年制,初中是四年制,外省市很多小学是六年制,如果在外地读了小学五年级后来上海小升初,可能会没有小学毕业证。
在外省(自治区、直辖市)就读五年级的本市户籍学生、符合条件的非本市户籍学生,如需在本市就读六年级,须向户籍或居住所在地的区教育部门提供相关证件,办理入学信息登记手续,由区教育行政部门统筹安排入学。黄浦区办理初中入学的信息登记点为黄浦区教育考试中心(地址:凤阳路152号)。
登记所需材料:
1、学生为黄浦区户口
2、学生为本市户口,居住在黄浦区
3、学生为非本市户口,居住在黄浦区
4、学生为港澳台地区居民、外籍
备注:
1、经审核符合条件的学生,由黄浦区教育考试中心现场将信息录入市“上海市义务教育入学报名系统”,打印《上海市初中入学信息登记表》后,由家长签字确认。
2、黄浦区教育考试中心将按照相关政策安排学生入学,学生最迟在开学前一天接到初中学校通知,并按学校要求到学校办理入读手续。
徐汇区
信息登记流程:
1、下载“上海市初中入学信息登记表(空表)”(网址:http://zsks.xuhui.gov.cn/),填写并签名确认。
2、家长把《上海市初中入学信息登记表》和申请所需的材料扫描或拍照,以压缩包的形式发送至 zkzx_xzb@163.com,邮件名称为“小升初无备案+学生姓名”,压缩包名称同邮件名称。
3、经审核符合条件的学生,由区教育局招生考试中心根据家长上传的材料将信息录入“上海市义务教育入学报名系统”,打印《上海市初中入学信息登记表》正表。
4、区教育局招生考试中心将《上海市初中入学信息登记表》正表,通过邮件形式反馈家长。
登记所需材料:
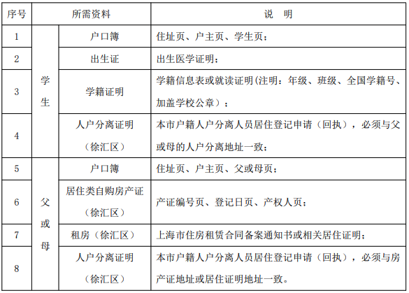
1、学生为本市户口,居住在徐汇区
(1)选择户籍地入学,提供序号 1、2、3、5、6 的材料,学生的户口簿地址与房产证地址必须一致,且均为徐汇区;
(2)选择居住地入学的,提供序号 1-5、6(或 7)、8 的材料;
(3)集体户口、社区公共户口,参照居住地入学。
2、学生为外省市户口,居住在徐汇区
3、学生为港澳台、外籍,居住在徐汇区
备注:
1、外省市六年制小学的五年级在读学生,经审核通过后,直接统筹安排进入徐汇区公办初中
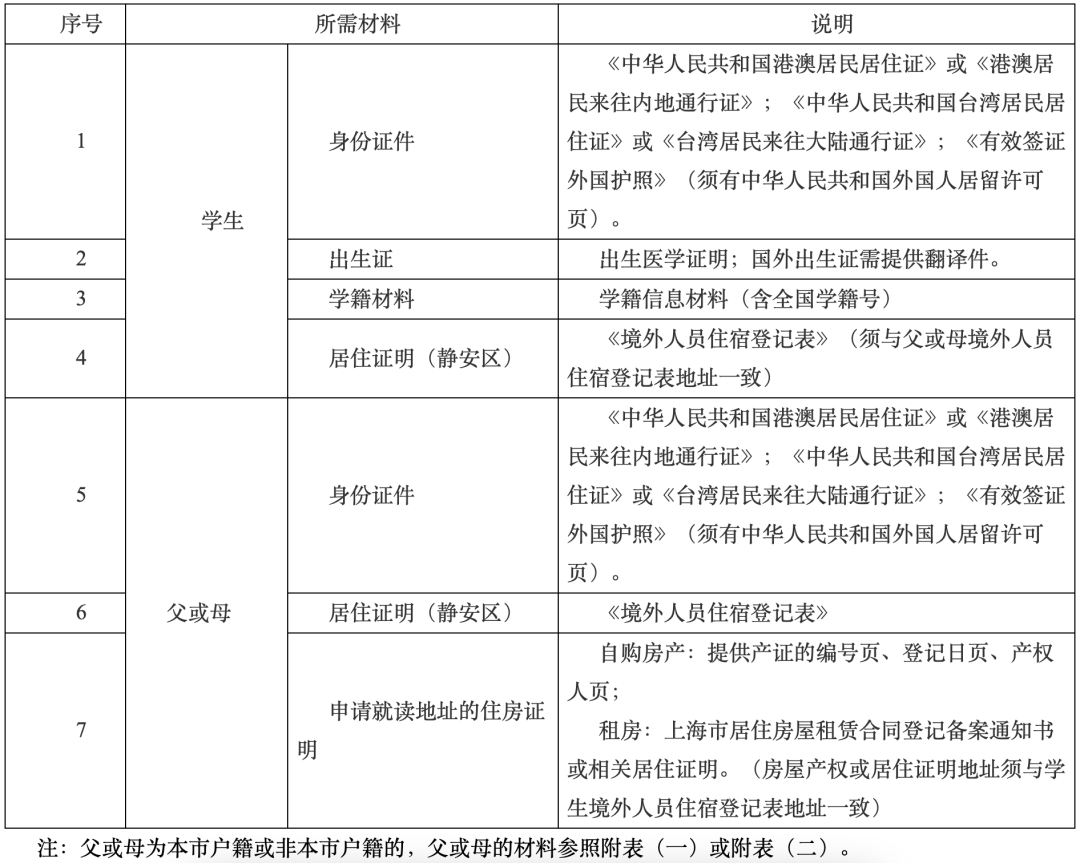
静安区
一、办理方式:
家长可通过现场或线上的方式办理入学信息登记手续
1.现场办理:
办理地点:区教育局接待大厅 和田路193号
2.线上办理:
指定邮箱:z@ja.edu.sh.cn
二、办理流程:
登记所需材料:
1、本市户籍学生
2、非本市户籍学生
3、港澳台、外籍学生
杨浦区
信息登记方式:家长获取《上海市初中入学信息登记表》(空表),并如实、完整填写登记表上的内容。通过“随申办”APP扫描下方二维码预约窗口登记时间。家长按照预约时间,携带有关证件材料及填写完成的《上海市初中入学信息登记表》,到本区指定登记点现场办理(地址:杨浦区长岭路50号)。
登记所需材料:
长宁区
非本市就读的来沪人员随迁子女应届小学毕业生,请家长关注长宁区教育考试中心网站(网址:https://kszx.chneic.sh.cn)中关于 2023 年长宁区小升初无备案登记学生信息核对提交材料的说明或拨打电话 021—62787558 咨询办理登记的手续。申请时学生须持有效期内《上海市居住证》或《居住登记凭证》,父母一方须持有效期内《上海市居住证》,且一年内(2022 年 7 月 1 日至 2023 年 6 月 30 日)参加本市职工社会保险满 6 个月(不含补缴,有关政策允许补缴的除外)或连续 3 年(从首次登记日起至 2023 年 6 月 30 日)在街镇社区事务受理服务中心办妥的灵活就业登记、原籍户口簿(学生户口须随父或母),预防接种证、在长宁区居住的有效居住证明。经区教育招生考试中心审核入学条件并通过后,统筹安排至我区公办初中就读。同时告知学生及家长完成义务教育后报考本市高中阶段学校等的相关政策和规定,家长签字确认后由区教育招生考试中心保存。
非本市应届小学毕业的香港、澳门人士子女,持子女本人及父母有效的港澳居民居住证、香港或澳门的身份证明、子女的出生证明、在长宁区的有效居住证明、长宁区公证处出具的监护人证明(此证明仅限不与父母同住的情况),办理登记手续。请家长关注长宁区教育考试中心网站(网址:https://kszx.chneic.sh.cn)中关于 2023 年长宁区小升初无备案登记学生信息核对提交材料的说明或拨打电话 021—62787558 进行咨询。经区教育局统一审核批准后,根据其居住地址、学校的学额情况,统筹安排入学。
非本市应届小学毕业的台胞随行子女,持子女本人及父母有效的台湾居民居住证,或台湾居民来往大陆通行证(台胞证)、子女的出生证明、派出所出具的《境外人员临时住宿证》原件、在长宁区的有效居住证明,办理登记手续。请家长关注长宁区教育考试中心网站(网址:https://kszx.chneic.sh.cn)中关于 2023 年长宁区小升初无备案登记学生信息核对提交材料的说明。经区教育局统一审核批准后,根据其居住地址、学校的学额情况,统筹安排入学。
非本市应届小学毕业的华侨子女,持子女本人护照、父母一方的户口簿、由长宁区人民政府侨务办公室出具的《华侨子女来沪就读身份证明》、子女的出生证明、在长宁区有效居住证明、长宁区公证处出具的监护人证明(此证明仅限不与父母同住的情况),办理登记手续。请家长关注长宁区教育考试中心网站
非本市就读符合借读条件的外籍学生,需要在本区就读初中,须持父母一方在沪任职或就业证件(外国人工作许可证)、父母一方在沪一年期以上(包括一年)居留许可证明、父母一方及子女护照、子女的出生证明、在长宁区的有效居住证明、长宁区公证处出具的监护人证明(此证明仅限不与父母同住情况),办 理 登 记 手 续 。经区教育局统一审核批准后,根据其居住地址、学校的学额情况,统筹安排到具有招收外籍学生资质的公办学校。
虹口区
在外省(自治区、直辖市)就读五年级的本市户籍学生、符合条件的非本市户籍学生,如需在本区就读六年级的,按照以下流程进行信息登记:
1.家长拨打小升初区指定信息登记点咨询电话,了解信息登记的相关要求。
2.获取《上海市初中入学信息登记表》(空表),规范正确填写相关信息。
3.将填写后的入学信息登记表及相关佐证材料打包,发送至小升初区指定登记点专用邮箱,将“文件夹”命名为:学生姓名+身份证号。
佐证材料清单:
1、本市户籍学生
备注:
(1)选择户籍地入学,提供序号1、2、3、4、6、7(或8)的材料,学生户口簿地址与房产证或其他居住证明材料上的地址必须一致,且均为虹口区;
(2)选择居住地入学,提供序号1、2、3、4、5、6、7(或8)的材料;
(3)“随申办”或“一网通办”网站中的电子证照也可使用。
2、外省市户籍学生
3、港澳台、外籍学生
备注:
(1)请家长提供1、2、3、4、5、6、7、8(或9)的材料;
(2)“随申办”或“一网通办”网站中的电子证照也可使用。
4.与老师沟通,完成信息登记,区指定登记点将信息登记表发送给家长,家长可打印正表,签字确认后拍照发回;不具备打印条件的,可通过邮箱回复:“经监护人确认,**(学生姓名)的《上海市初中入学信息登记表》相关信息准确无误。监护人***,**年**月**日。”请家长妥善保存《上海市初中入学信息登记表》(正表)和“入学告知书”。
确需现场办理的,可按照预约时段,携带有关证件,到区义务教育招生办公室现场办理。
普陀区
申请方式:
获取“上海市初中入学信息登记表(空表),填写并签名确认,再将此表和申请所需材料扫描或拍照,以压缩包的形式发送至ptjykszx@qq.com,邮件名称为“小升初无备案+学生姓名”,压缩包名称同邮件名称。
申请所需材料:
1、学生为本市户籍,居住在普陀区
①选择户籍地入学的,提供下表序号1、2、3、5、6的材料,学生的户口簿地址与房产证地址必须一致,且均为普陀区;
②选择居住地入学的,提供下表序号1-5、6(或7)、8的材料;
③集体户口、社区公共户口,参照居住地入学。
2、学生为外省市户籍,学生父母一方持有效期内的“上海市居住证”且积分达到标准积分(目前标准积分为120分),且居住在普陀区的
3、学生为港澳台居民或外籍,且居住在普陀区
备注:
1、经审核符合条件的学生,由区初招办根据家长上传的材料将信息录入“上海市义务教育入学报名系统”,打印《上海市初中入学信息登记表》正表。区初招办在完成相关工作后,会将《上海市初中入学信息登记表》正表,通过邮件形式反馈家长。
2、线下预约服务法:法定监护人也可通过电话62601550预约线下办理,为避免由于证件没有带齐而造成的不必要奔波,希望家长认真对照《关于2023年本区义务教育阶段学校招生入学工作的实施意见》、《2023年普陀区义务教育阶段(小学)本市户籍人户分离适龄儿童居住地登记入学实施方案》等文件要求,带齐入学信息登记所需的全部证件。
浦东新区
登记流程:
1、在外省市就读五年级的本市户籍学生、符合条件的非本市户籍学生,家长可先下载填写《上海市初中入学信息登记表(空表)》,然后将填写完整的登记表以及家长、学生登记所需的证件材料拍照后,查阅《2023年浦东新区义务教育阶段学校入学信息区级指定登记点一览表(小升初)》(见下图),按学生户籍地或居住地址,发送邮件至所在街镇区级指定登记点的电子邮箱。
2.入学登记邮件发出后1-3天内,将通过邮箱收到相应指定登记点的回邮信息,并收到电子版《上海市初中入学信息登记表》。至此,入学信息登记工作完成,后续将进入入学分配、验证、录取等程序。
3.需要线下登记子女入学信息的家长,需事先预约,并按照预约时段携带有关证件,到约定的区级指定登记点现场办理。
登记所需材料:
1. 本市户籍儿童(少年):提供其本人及父母户口本;
2. 非本市户籍的适龄儿童(少年):提供其本人及父母户口本、父母一方有效期内《上海市居住证》、参加本市职工社会保险证明或《就业失业登记证》、积分通知单、学生本人有效期内《上海市居住证》或《居住登记凭证》;
3. 香港、澳门、台湾适龄儿童(少年):提供其本人香港或澳门永久居民身份证、《中华人民共和国港澳居民居住证》《中华人民共和国台湾居民居住证》或港澳居民来往内地通行证、台湾居民来往大陆通行证和《本市境外人员住宿登记表》;
4. 外籍适龄儿童(少年):提供其本人有效签证外国护照(须有中华人民共和国外国人居留许可页,且有有效往来签证)和《本市境外人员住宿登记表》;
5. 房产证、关系证明(出生证等);
6. 动迁协议书、廉租房证明、关系证明(出生证等);
7. 本市户籍人户分离人员居住登记(回执);
8. 学生学籍信息(外省市回沪的本区户籍小学五年级学生须提供,内容包括:全国学籍号、原就读学校名称、就读年级、学籍状态信息等)。
“随申办”或“上海一网通办”网站中的电子证照与纸质证件可同等效力使用。
宝山区
在外省市就读的五年级或小学毕业的本市户籍学生,符合入学条件的非本市户籍学生,如需在本区就读六年级的,在指定时间内到区教育局办理入学信息登记手续或通过“2023年宝山区小升初无备案登记验证”QQ群线上完成信息登记手续,经审核符合条件的将由区教育局根据教育资源,统筹安排入学。
登记资料:
闵行区
登记流程:家长带好相关佐证材料至闵行区教育考试中心(闵行区沪光路120号)进行现场登记。
1.本市户籍
(1)户口薄(地址页、户主页、学生页);
(2)学生出生证明;
(3)学籍证明,由就读小学开具(含学生姓名、性别、身份证号、就读年级、全国学籍号、学校公章);
(4)居住地相关材料。
(5)监护人身份证。
2.非本市户籍
(1)户口薄(学生户口薄:地址页、户主页、学生页;居住证持证人户口薄:地址页、户主页、本人页);
(2)学生出生证明;
(3)学籍证明,由就读小学开具(含学生姓名、性别、身份证号、就读年级、全国学籍号、学校公章);
(4)父母一方有效期内《上海市居住证》(满积分的,再提供积分通知单)或有(截止2023年6月30日)连续3年灵活就业登记证。
(5)家长自2022年7月1日起的社保缴纳纸质清单;有上述灵活就业登记证的,无需提供社保缴纳清单;
(6)学生有效期内《上海市居住证》或《居住登记凭证》;
(7)居住地相关材料。
(8)监护人身份证。
嘉定区
登记方式分为线上和线下,家长可二选一。
1、线下:现场办理入学信息登记的家长,携带有关证件原件,至指定登记点办理登记。
2、线上:线上办理入学信息登记的家长,获取《上海市初中入学信息登记表》,家长如实填写,相 关佐证材料通过
jdxsc2023@163.com 邮箱发送至登记点。邮件要求:文件以“小升初(学生身份证号+姓名)”命名,打包成一个文件并压缩,邮件名称与压缩文件名称须一致,附件大小不超过 50MB。相关工作人员联系家长完成入学信息登记的同时,家长获得“上海基础教育”发出的告知短信。
材料清单:
1.本市户籍学生:
(1)选择户籍地入学,提供户口簿、出生证、住房情况的相关材料,见“说明”。
(2)选择居住地入学,提供户口簿、出生证、住房情况 的相关材料及《本市户籍人户分离人员居住登记(回 执)》。
(3)集体户口、社区公共户口,参照居住地入学。
2、非本市户籍学生:提供序号 1-6 的材料
3、港澳台学生:提供序号 1-3 的材料
4、外籍学生:提供序号 1-4 的材料
青浦区
在外省(自治区、直辖市)就读五年级的本市户籍学生、符合条件的非本市户籍学生,如需在本市就读六年级,家长可携带有关证件,前往青浦区教育招生考试服务中心(北淀浦河路1000号)(详见青浦区教育局公布的“2023年青浦区小升初指定登记点信息公开表”)现场办理。
家长确需线上办理的,可在青浦区教育局官网“政务公开/教育业务/招生考试”中下载信息登记空表,填写完成并附上佐证材料后以邮件形式发送到青浦区教育局小升初招生专用邮箱(xsc@qpedu.cn)(以收到回复邮件为递交成功),区教育部门落实信息登记。家长获取《上海市初中入学信息登记表》后,由区教育行政部门统筹安排入学。
松江区
信息登记办法:获取《上海市初中入学信息登记表(空表)》,如实填写,再将此表以“初中+学生姓名”作为文件名发送到指定邮箱sj356800@163.com。松江区教育考试中心收到邮件后,将发送短信通知家长在规定时间内到指定地点进行现场信息登记,请家长携带好《上海市初中入学信息登记表》和所需佐证材料(原件及复印件)信息登记所需材料:
奉贤区
在外省市就读五年级的本市或非本市户籍学生,如需在本区就读六年级的,本市户籍学生须通过区教育事务受理中心学生服务部办理入学信息登记,由区教育局统筹安排入学;非本市户籍学生在规定的时间内登陆“奉贤教育事务”小程序提交入学申请,经审核符合条件的通过区教育事务受理中心学生服务部办理入学信息登记手续,由居住地所在的镇(街道、开发区、头桥集团)教育管理部门统筹安排入学。
生申请材料
1. 申请人父母一方持有效期内《上海市居住证》,且一年内参加本市职工社会保险满6个月(2022年7月1日至2023年6月30日)或连续3年(从首次登记日起至2023年6月30日)在街镇社区事务受理服务中心办妥灵活就业登记;
2. 申请人有效的《上海市居住证》或《居住登记凭证》;
3. 申请人电子学生证或学籍信息表(含学校、年级、班级、全国学籍号等,并加盖学校公章);
4. 申请人的居住情况证明材料:自购房,需提供有效商品住房产权证(产权人为学生父母);租赁房,需提供房屋租赁合同备案登记通知书;
5. 申请人及其父母的户口簿;
6. 若申请人父母一方持有有效期内的《上海市居住证》积分通知书,请一并提交。
备注:随迁子女招生入学申请材料必须全部是同一人,或者是父亲的,或者是母亲的,不能交叉上交或同时上交。、金山区在外省市就读五年级的本市户籍学生以及符合条件的非本市户籍学生,如需在本区就读六年级,可通过区教育局指定链接地址:
https://pigway.wjx.cn/vm/PQIgLuR.aspx#进行线上信息登记,并提交相关佐证材料。教育局审核通过后统筹安排入学。
崇明区
办理地点:
在规定时间内到区指定登记点进行“无备案”入学登记确有困难的家长,可通过联系区义务教育招生咨询电话预约,并按预约时段把入学佐证材料递交至崇明区教育考试中心(城桥镇新崇北路7号)完成入学信息登记。
登记所需材料:
1.本市户籍:户口簿首页、监护人页面、本人户口页面,在居住地登记就读的还需提供《本市户籍人户分离人员居住登记(回执)》、房产证或房屋租赁备案;回沪就读六年级的学生还须提供外省市学籍信息表;
2.外省市户籍:户口簿首页、监护人页面、本人户口页面,适龄儿童《上海市居住证》或《居住登记凭证》,父母一方有效的《上海市居住证》或《居住登记凭证》、参加本市职工社会保险证明(或灵活就业登记证明)、房产证或房屋租赁备案;回沪就读六年级的学生还须提供外省市学籍信息表;
3.无户籍适龄儿童:
⑴已在公安系统备案的适龄儿童,请领养人提供身份证、户口簿,儿童姓名、性别、出生年月、居住地址等相关信息。
⑵未在公安系统备案的适龄儿童,请领养人提供身份证、户口簿、由领养人所在村、镇两级政府出具事实抚养的证明、派出所出具的报案回执单。

本文转载自互联网,如有侵权,联系删除
