非沪籍,有积分,26年幼升小还能不能上好学校?
2025.09.27 1080 0

今年的升学季,已经告了一个段落,可以说是几欢喜几家愁了。
接下来,就轮到明年要升学的孩子家长未雨绸缪的关键时候。
我们都知道,根据上海幼升小的相关政策,人户一致优先,那是板上钉钉的事。
而有积分但却没有房产的家庭,大多数情况下还是得靠统筹入学。
那难道说,无房产的积分家庭就只能听天由命了吗?
咱们还可以通过选一个合适的区域租房,来为孩子搏取进入好学校可能!
接下来,咱们就通过分析今年各小学非沪籍入学成功的结果,来为各位家长提供相关建议!
一、找准目标
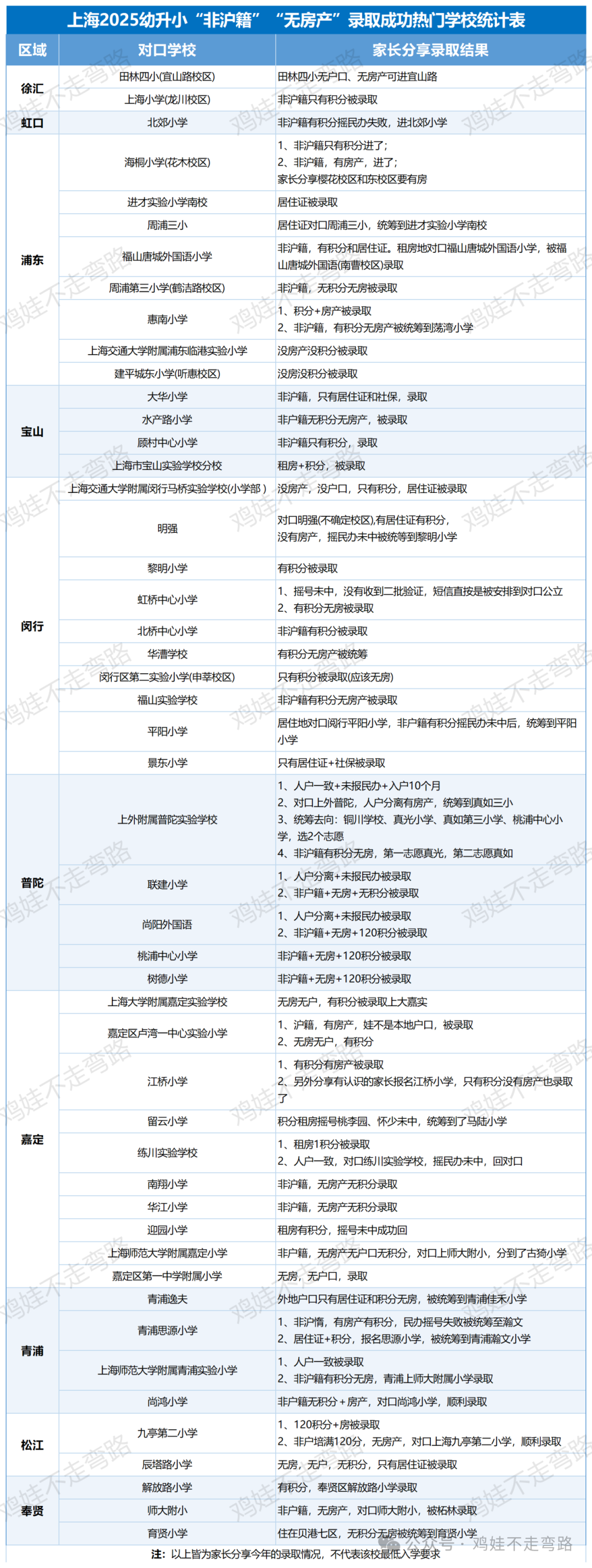
那首先,咱们为大家大致汇总了一下今年非沪籍,无房产,但成功上岸的热门公办学校:
真别说,还真有不少可以捡漏的学校。
那别人可以捡漏的话,咱也可以!
家长朋友们不妨在以上学校名单中挑选有没有自己的心动嘉宾,然后再围绕它展开一系列的行动。
二、行动步骤
虽然与学校确认了眼神,但不要忘了咱背后可还有政策这座大山存在。
家长朋友们要记得了解心仪学校所在区的积分租房统筹规则,然后想办法预判一下26年是否会有调整。
这些都通关后,咱就可以开始真正找房子啦!
值得注意的是,并不是找到房子咱就万事大吉了!我们需要:
(一)办理合规的租赁备案
这可以到相关的社区或者街道的事务受理中心去搞相关证明,要保证备案地址和居住地址是一样的,早弄早放心,以备不时之需。
(二)核实房屋的学位状态
千万不要忘了,以下区实行“五年一户”的政策:
好不容易房子也找好了,但要是这房子的学位已经被用了的话,那不就是四大皆空了吗?
三、结语
虽说咱该做的都做了。
但有句话说得好,天有不测风云,我们也有政策的变动风险,还有统筹的不确定性。
这些种种我们也不能确定一定不会发生。
所以,家长朋友们,咱们还是要保持冷静理性的心态应对一切。
最后,祝愿各位家长都能最终得偿所愿!

本文转载自互联网,如有侵权,联系删除
