上海一区发布中小学生市内、省际转学指南,这些情况不予转学
2025.10.16 1137 0

近日,闵行区发布中小学生市内、省际转学流程办事指南(2025学年修订),家长关注。
闵行区中小学生市内、省际转学流程办事指南(2025学年修订)
一、事项名称
学生市内、省际转学
二、申办主体
市内、省际转学的学生或其监护人
三、申办条件
义务教育阶段:
1.本市户籍学生户籍随家长在本市内跨区迁移;
2.本市户籍学生从外省(或境外)回本市就读。
高中阶段:
1.本区户籍在外省市就读的高中学生申请回本区就读;
2.学生父母一方持有《上海市居住证》满3年且积分达到标准分值(学生信息须在本市居住证积分管理系统中查询确认)。
本市范围内的高中学生一般不转学。
学生受处分期间一般不予转学。
起始年级第一学期以及毕业年级第二学期不予转入。
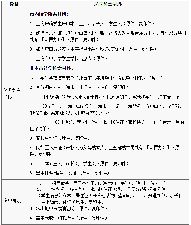
四、所需材料

五、办理机构
1.部门:闵行区教育考试中心(学籍管理办)及各中小学校
2.地址:上海市闵行区山花路128号
3.邮编:201100
4.联系电话:34972601
六、接待时间
每周二、周五上午8:30--11:00
七、申办时间
转学手续在学期开学和结束前一周办理。
八、办理程序
学生或监护人应先向原就读学校提出转学申请,并由原就读学校开具“学籍信息表”。
1.高中学生转学,需到区教育考试中心办理手续。
2.义务教育阶段学生转学,可直接到转入地所属学校申请。
转学申请经区教育考试中心或学校核准并安排落实后,由接收学校网上发起跨省转学或市内转学。


九、办理期限
材料审查合格后网上发起跨省或市内转学流程在开学后两周内。
十、收费标准
免费
十一、设定依据
《上海市中小学学籍管理办法》沪教委规(2017)3号。
十二、表格提供
转出学校提供学生《学籍信息表》。
十三、查询方法
各学校提供事前咨询、办理过程、结果查询电话方式。
十四、监督投诉
区教育局信访办:64929456
注:内容来源闵行区教育局

本文转载自互联网,如有侵权,联系删除
